
🔴长沙臻卓企业管理咨询有限公司
🔴官网:www.zzpem.com


质量奖申报辅导咨询机构 19386965515
中国质量奖获奖企业
管理模式解读
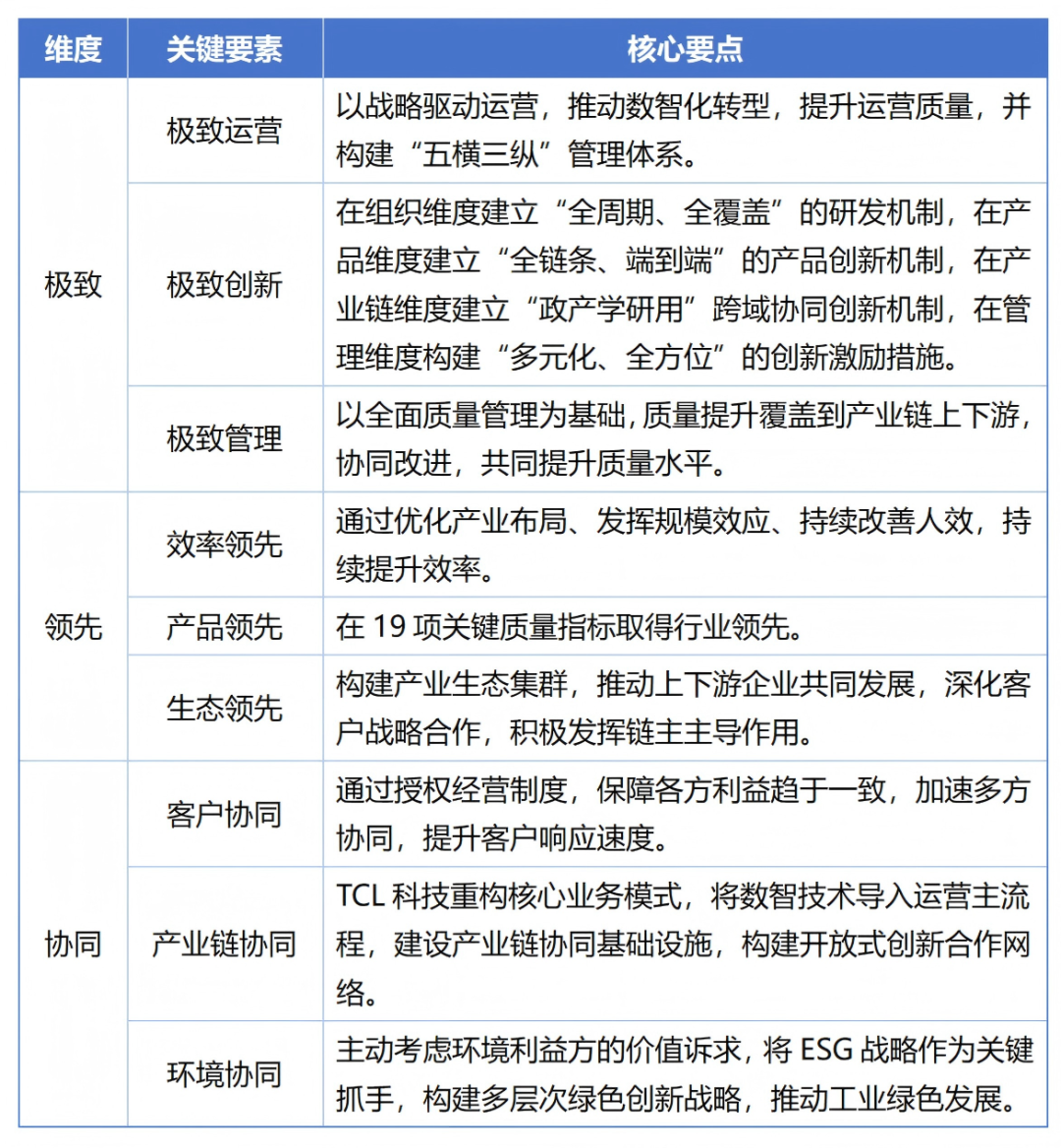
“极致·领先·协同” 质量管理模式

图片来源于网络
在全球泛半导体产业竞争白热化与科技革命加速演进的背景下,TCL 科技集团股份有限公司(以下简称 “TCL 科技”)深耕半导体显示、新能源光伏等核心产业数十年,针对科技制造 “技术迭代快、产业链长、全球化协同复杂” 的行业特性,创新构建 “极致・领先・协同” 质量管理模式。该模式深度契合 GB/T 19580《卓越绩效评价准则》七大模块要求,以零缺陷理念筑牢质量根基,以技术创新驱动质量升级,以全链协同释放质量价值,助力 TCL 科技首次申报便斩获第五届中国质量奖,成为广东省与大湾区唯一获奖企业,为科技制造业质量管理提供了标杆范本。

政策导向引领高质量发展
为响应《质量强国建设纲要》与《“十四五” 数字经济发展规划》等政策要求,TCL 科技将质量管理提升至企业战略核心层面,通过模式创新推动质量变革,助力国家实现科技自立自强与质量强国建设目标,最终形成 “极致・领先・协同” 的特色质量模式。
行业特征与挑战
TCL 科技业务覆盖半导体显示、光伏新能源、消费电子等高技术制造领域,这些行业普遍具有产品生命周期短、技术迭代快、质量要求极高的特点。传统的“质量检查+改进”模式已难以满足快速交付和零缺陷的双重目标,迫切需要一种能够在研发、生产、供应链全链路同步提升质量的系统方法。
企业自身发展动因
作为全球领先的显示与光伏企业,TCL 科技在全球设有 29 个研发中心,累计专利近 8 万件,其中 PCT 专利 15 925 件,技术创新能力位居行业前列。在此基础上,企业希望将创新成果转化为质量优势,形成可复制、可推广的管理模式,以支撑其在全球市场的竞争力提升。

核心支撑:卓越绩效评价准则
模式紧扣 GB/T 19580《卓越绩效评价准则》 七大模块,构建闭环逻辑:以 “领导” 确立质量战略决策机制,创始人李东生牵头推动 “全员质量、一次做对” 的质量文化;以 “战略” 牵引质量提升规划,锚定技术领先与全球市场目标;以 “顾客与市场” 为导向,聚焦客户对产品性能、可靠性的核心需求;以 “资源” 为保障,整合技术、人才、数字化等核心要素;以 “过程管理” 打通全链条质量管控节点;以 “测量分析与改进” 驱动持续优化;以 “结果” 检验模式有效性。
辅助支撑:技术创新管理与产业链协同理论
技术创新管理理论:将质量管理贯穿于技术研发全流程,建立 “全周期、全覆盖” 的研发机制,实现 “研发 — 中试 — 量产” 各阶段质量管控无缝衔接;
产业链协同理论:打破企业边界,构建 “供应商 —TCL— 客户 — 合作伙伴” 质量协同生态,实现标准共建、资源共享、风险共防。
行业特性适配:科技制造场景化质量理论
结合科技制造 “技术密集、迭代快速、全球化运营” 特性,TCL科技创新提出 “技术驱动型质量管控” 理论,其核心是通过 AI 与制造深度融合提升管控效率,通过全球化协同保障质量一致性,通过极致标准筑牢质量底线。



印刷 OLED 量产项目
针对印刷 OLED 技术 “高精度、高一致性” 的要求,TCL 科技通过极致创新突破核心工艺,可将1 毫升显示材料墨水精准分成 10 亿滴,确保铺展干燥后完全均匀。该技术专利超过 1200 件,稳居行业首位,2024 年实现量产并发布首款专业显示屏,目前产品矩阵已拓展至手机、平板等多个领域,这项技术也成为中国企业引领全球进入商用阶段的核心驱动。
苏州 t10 产线提质增效项目
TCL 华星苏州 t10 产线自 2021 年并购后导入该模式,通过数智化转型与全链条协同,月产能提升 16%,良率从 95% 升至 99%,成本下降超 15%,年净利润率提高 17%,成为行业并购后质量提升的典范。
光伏硅片全球交付项目
TCL 中环率先推出 G12 大尺寸硅片并实现量产,累计出货超 200GW,引领光伏行业步入高效时代。借助深蓝 AI 模型优化生产,开炉成本降低 21%,人机比提升 12%,产品实现全球 60 多个国家和地区应用,推动低碳经济发展。

可复制的质量指数化框架
质量指数将抽象的质量概念量化为可度量的 KPI,适用于制造、服务及高科技等多行业。企业只需依据自身业务特征设定权重,即可快速落地。
AI 与工业软件的深度融合
“极致·领先·协同”模式把 AI 视觉检测、智能算子与工业软件平台结合,为传统制造业提供了实现数字化质量控制的路径。该技术路线已在半导体显示、光伏组件、智能终端等领域验证,可向其他行业(如汽车、航空、医药)迁移。
协同的质量共生模型
通过质量协同平台实现供应链上下游的质量共生,突破了单体企业质量提升的瓶颈。该模型对产业集群、产业园区的质量提升具有示范效应,可作为区域质量治理的参考模板。
符合国家质量奖评审逻辑
该模式在“质量创新、质量提升、质量示范”三大维度均有突出表现:①创新体现在 AI 算子与大模型的融合;②提升体现在质量指数驱动的成本下降与良率提升;③示范体现在生态链 2 000 家企业的同步改进。因而具备在其他企业申报中国质量奖时的可借鉴性。
助力企业实现“双碳”与 ESG 目标
质量成本的压缩直接降低能源消耗和废弃物排放,符合“双碳”目标;质量协同平台通过信息共享提升供应链透明度,满足 ESG 信息披露要求,为企业的可持续发展提供了管理支撑。


图片来源于网络
TCL 科技的“极致·领先·协同”模式不仅为企业自身赢得了中国质量奖的最高荣誉,也为中国制造业向高质量发展转型提供了可操作、可推广的系统路径。未来,随着 AI 与工业互联网的进一步渗透,这一模式有望在更广阔的行业范围内复制,助力更多企业实现质量跃升,推动我国质量强国建设迈向新高度。

1、免费预约中国质量奖申报要求解读。
2、免费获取中国质量奖申报表格或模板。
3、了解获奖企业是怎么导入卓越绩效模式的?
4、获得免费在线答疑指导。
......
