大家好,卓越绩效,就找臻卓!
我们是卓越绩效模式专业咨询机构臻卓咨询。如何衡量组织管理成熟度?我们主要依据 GB/T19580《卓越绩效评价准则》中设定的方法,通过定性与定量相结合的评分方式来实现。
本文将为您提供组织管理成熟度的评价维度、评分机制、参考标准等进行解析,希望对您有帮助!若您还存在疑问,欢迎评论区留言或咨询小编。
一、评价维度及内容
1. 对过程的评价
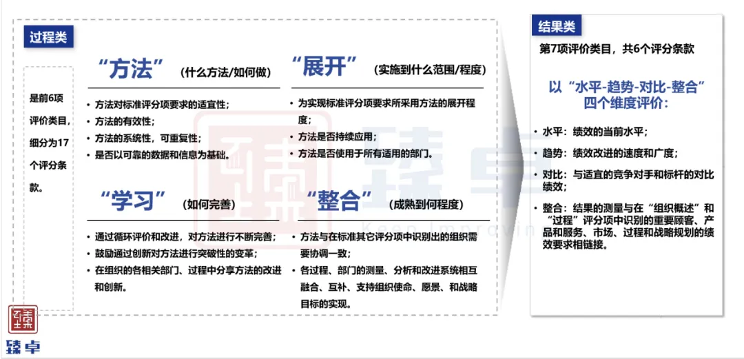
方法:关注组织是否针对各项过程,尤其是关键过程,确立了系统、有效的方法,包括明确的流程、规范、标准、相应的步骤及控制要点等,用以确保达成预期目标。例如,企业在产品研发过程中是否有完善的立项调研、设计开发、测试验证等一套规范的方法。
展开:考察已确定的方法是否在组织的相关部门、工作环节等全面、持续地实施应用,也就是该用的地方是否用了?该用的时候是否用了?比如,现场5S管理相关要求是否在各个生产车间、不同产品线中都得到切实执行。
学习:审视组织能否通过对过程的实施进行总结、分析,吸取经验教训,不断优化方法,促进知识和能力的积累与提升。例如,销售团队能否根据不同营销活动的反馈来改进销售策略与技巧。
整合:查看组织的各个过程、方法之间是否相互协调、相互补充,形成一个有机整体,共同支持组织整体目标的实现。例如,研发、生产、销售等环节的流程是否无缝衔接,协同助力企业经营。

2. 对经营结果的评价
水平:考量组织在关键经营指标上所达到的实际数值情况,比如销售额、利润率、顾客满意度、产品合格率等方面的具体数值,以此反映当前的经营成效。
趋势:分析关键经营指标随时间变化呈现的走向,是持续上升、保持稳定还是有所下滑等,从而了解组织经营的动态发展情况。例如,连续几年观察企业的市场占有率变化趋势。
对比:将组织的经营成果与竞争对手、同行业标杆企业或者自身设定的目标等进行对比,明确自身所处的位置以及差距所在。例如,对比同行企业的新产品推出速度、成本控制水平等。
整合:判断组织的各项经营结果之间是否相互关联、相互促进,共同反映组织整体的健康发展状况,是否能够与组织战略等相契合。比如,顾客满意度的提升是否带动了销售额和市场份额的增长等。
二、评分机制及参考标准

三、
卓越绩效与组织管理成熟度的关系
您所在的企业是否有导入卓越绩效模式的经历?欢迎在评论区留言分享。如果您觉得这篇文章对您有所帮助,请点赞并分享给更多的朋友,让更多人了解卓越绩效模式,了解组织管理成熟度诊断!
大家可以阅读《从现状到卓越:组织管理成熟度诊断》这一篇文章对组织管理成熟度诊断有进一步了解,若您也想了解您所在的组织能得多少评分,欢迎联系我们~
卓越绩效模式是世界级成功企业公认的提升企业竞争力的有效方法,也是我国企业在新形势下经营管理的努力方向,想要了解卓越绩效模式,请咨询卓越绩效模式专业咨询机构。
卓越绩效,就找臻卓
【声明】本文版权归臻卓咨询所有,欢迎各媒体、公众号等平台转载,但请务必注明文章来源,并在转载前与我们取得联系,获取转载授权,谢谢!
文|欢喜 图|欢喜/部分来源网络
编|小越 审|小臻
推荐阅读
